İşletmelerin değer zinciri boyunca etkileşimde olduğu paydaşları, toplum, ekonomi ve doğal çevre, her işletmenin ihtiyacı olan kaynak ve ilişkileri içerir. İşletmeler bu kaynaklara ve ilişkilere bağımlıdır. Aynı zamanda işletmenin faaliyetleri bağımlı olduğu bu kaynak ve ilişkiler üzerinde çeşitli etkiler yaratmaktadır. Bu kaynak ve ilişkilere olan bağımlılıklar ile bunlar üzerindeki etkileri tespit edebilmek, dolayısıyla işletme için meydana gelen sürdürülebilirlikle ilgili risk ve fırsatları doğru anlayabilmek sadece sermaye akış tablosu analizi ile mümkündür.
İşletmeler, faaliyetlerini sürdürebilmek için yalnızca finansal kaynaklara değil; doğal kaynaklara, toplumsal ilişkilere, çalışanların yetkinliklerine ve bilgi sermayesine de ihtiyaç duyar. Bu kaynak ve ilişkiler, bir işletmenin değer zinciri boyunca temas ettiği tüm paydaşlar, doğal çevre, ekonomik sistem ve toplumsal yapılar içinde yer alır.
Bu kaynaklar üzerinde çift yönlü bir ilişki söz konusudur:
Øİşletme, bu kaynaklara bağımlıdır.
ØAynı zamanda, faaliyetleriyle bu kaynaklar üzerinde etkiler yaratır.
İşte bu bağımlılıkların ve etkilerin sistematik olarak ortaya konulması, işletmenin sürdürülebilirliğe dair risklerini ve fırsatlarını doğru anlayabilmesi açısından kritik öneme sahiptir.
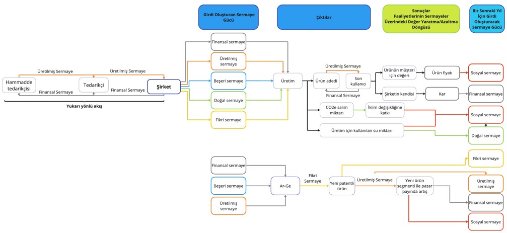
Sermaye Akış Tablosu Neden Gereklidir?
Sermaye akış tablosu, işletmenin altı sermaye türü (finansal, üretilmiş, doğal, beşeri, sosyal ve entelektüel) arasında zaman içinde nasıl kaynak kullandığını, bu kaynakları nasıl dönüştürdüğünü, ve ne tür çıktılar ve sonuçlar ürettiğini ortaya koyar.
Bu analiz ile:
· İşletmenin hangi kaynaklara ne ölçüde bağımlı olduğu,
· Hangi faaliyetlerin hangi sermaye türü üzerinde pozitif/negatif etkiler yarattığı,
· Risklerin ve fırsatların hangi sermaye türleri üzerinden şekillendiği,
· Kaynakların etkinliği ve verimliliği,
· Sürdürülebilirlik performansının ölçülebilirliği ve izlenebilirliği
net bir şekilde ortaya konulabilir.
Kimler İçin Faydalıdır?
Bu analiz özellikle:
· Sürdürülebilirlik stratejilerini oluşturanlar,
· Yatırımcılarla güvenilir bilgi paylaşmak isteyenler,
· TSRS ve entegre raporlama süreçlerine hazırlananlar,
· Sürdürülebilirlik etkilerini ölçmek isteyen tüm kurumlar
için güçlü bir temel sunar.

